2
Total Mentions
2
Documents
0
Connected Entities
Organization referenced in documents
EFTA02678937
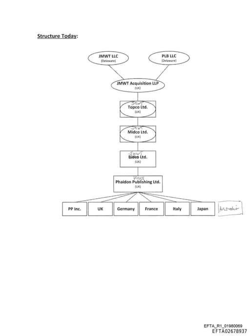
MVVT LLC PLB LLC (Delaware) (Delawd re! JMINT Acquisition LLP (UK) rTopcoWLtd. Midco‘ L ' nU &Mco d. (UK) WKS Phaldon Publishing Ltd. (UK) PP Inc. Germany France Italy UK Japan EFTA_R1_0 1980069 EFTA02678937 Alternative Structure: Ch1/1WT LID (Delaware) C PLB LLC (Waware) / RB LL
EFTA02710975
B LLC, a [Delaware limited liability company] PP GmbH Phaidon Verlag GmbH, a German "small company" PP KK Phaidon KK, a Japanese private company PP Inc. Phaidon Press Inc., a Delaware corporation PR Inc. Phaidon Retail Inc., a Delaware corporation PP Pty Phaidon Press Pty Limited, an Australian p
No connected entities