2
Total Mentions
2
Documents
0
Connected Entities
Organization referenced in documents
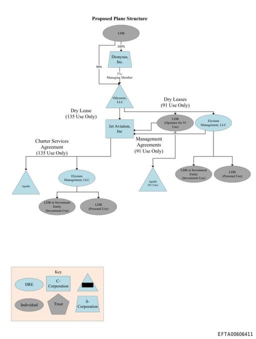
EFTA00606411
e Only) Management Agreements (91 Use Only) Elysium Management. LLC EFTA00606411 Flow of Funds liill. vir 1 Dionysus, \ Inc. 99% I 1%, Managin Member Odysseus, LLC Charter Fee (FET) Key Dry Lease Payment (i.e. Charter Revenue, Less let Fee) (SUT) Jet Aviation, Inc Charter Fee (F
EFTA00617242
hnology companies, with an anticipated focus on companies within the social networking and broader global intemet sector. Featuring Larry Unrein, Managin Director and Head of the Private Equity Group, E. Morgan Investment Management Inc. Date: Wednesday, February 2nd, 2011 Time: 11:00am NY/ 4:00pm L
No connected entities