7
Total Mentions
7
Documents
11
Connected Entities
Organization referenced in documents
EFTA00605304
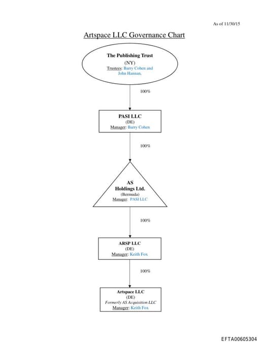
• PASI LLC (DE) Manager: Barry Cohen 100% AS Holdings Ltd. (Bermuda) Manager: PASI LLC I UUSr ARSP LLC (DE) Manager: Keith Fox I OW ; • Artspace LLC (DE) Formerly AS Acquisition LLC Manager: Keith Fox EFTA00605304
EFTA00627010
:52 +0000 Phaidon Press Ltd owes to Phaidon Global LLC - principal only $15,620,310 WW1' Ltd owes to Phaidon Global LLC— principal only $3,200,000 Artspace LLC owes through chain of entities to The Publishing Trust — principal only $3,301,000 No debt owed by Regan Arts LLC From: Jeffrey E. [mailtoleevacati
EFTA00837502
> wrote: Phaidon Press Ltd owes to Phaidon Global LLC - principal only $15,620,310 JMWT Ltd owes to Phaidon Global LLC— principal only $3,200,000 Artspace LLC owes through chain of entities to The Publishing Trust — principal only $3,301,000 No debt owed by Regan Arts LLC From: Jeffrey E. [mailto:jeevacat
EFTA00837533
wrote: Phaidon Press Ltd owes to Phaidon Global LLC - principal only $15,620,310 JMWT Ltd owes to Phaidon Global LLC — principal only $3,200,000 Artspace LLC owes through chain of entities to The Publishing Trust — principal only $3,301,000 No debt owed by Regan Arts LLC From: Jeffrey E. [mailto:jeevacat
EFTA02475291
e: Phaidon Press Ltd owes to Phaidon Glo=al LLC - principal only $15,620,310 JMWT Ltd owes to Phaidon Global LLC &=8211; principal only $3,200,000 Artspace LLC owes through chain of en=ities to The Publishing Trust — principal only $3,301,000<=u> No debt owed by Regan Arts LLC=u> From: jeffrey E. [mailto:j
EFTA02477608
Joslin Phaidon Press Ltd owes to Phaidon Glo=al LLC - principal only $15,620,310 JMWT Ltd owes to Phaidon Global LLC =E2 principal only $3,200,000 Artspace LLC owes through chain of en=ities to The Publishing Trust — principal only $3,301,000 No debt owed by Regan Arts LLC=u> From: jeffrey E. [mailto:jeeva
EFTA02338634
ct: RE: Phaidon Press Ltd owes to Phaidon Global LLC - principal only $15,620,310 JMWT Ltd owes to Phaidon Global LLC — principal only $3,200,000 Artspace LLC owes through chain of entities to The Publishing Trust — principal only $3,301,000 No debt owed by Regan Arts LLC From: jeffrey E. [mailto:jeevacat

Jeffrey Epstein
PersonAmerican sex offender and financier (1953–2019)
Phaidon Press Ltd
OrganizationOrganization referenced in documents
The Publishing Trust
OrganizationOrganization referenced in documents
Regan Arts LLC
OrganizationOrganization referenced in documents
JMWT Ltd
OrganizationJeffrey Epstein entity referenced in investment documents

Richard Joslin
PersonCFO of Elysium Management LLC, Epstein's financial management company
Phaidon Global LLC
OrganizationLaw firm
Joe Avantario
PersonPerson referenced in documents
al LLC
OrganizationOrganization referenced in documents
Phaidon Glo
OrganizationOrganization referenced in documents

Joe Biden
Person46th President of the United States (2021–2025)