35
Total Mentions
35
Documents
91
Connected Entities
Financial services company
EFTA00597418
statements of PPL, audited by a firm of chartered accountants. 1.3 Change of Ownership. Not to cause or permit at any time any person, other than JMWT LLC and PLB LLC (collectively, the "Parent Entities"), to be members of the Borrower. Loan Agreement 6 EFTA00597423 7.4 Notices to Lender. To prom
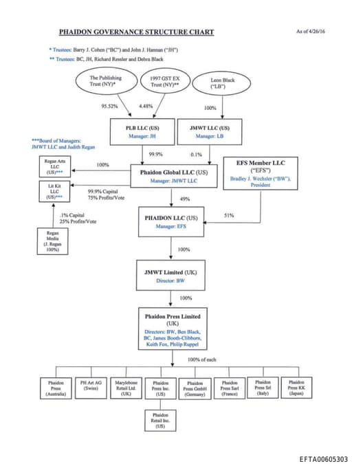
EFTA00605303
y J. Cohen ("BC") and John J. Hannan ("JH") s• Trustees: BC, JH, Richard Ressler and Debra Black The Publishing Trust (NY)' "'Board of Managers: JMWT LLC and Judith Regan PLB LLC (US) Manager: JH As of 4/26/16 C Leon BlackD ) 100% JMWT LLC (US) Manai,er: LB 99.9% 0.1% Regan Ans LLC 100%
EFTA00679259
(attached is purchase agreement). Phaidon LLC through the chain of entities owns Phaidon stock. Phaidon Global LLC is owned by PLB LLC (99.9%) and JMWT LLC (0.1%). The manager member of Phaidon Global LLC is JMWT LLC which is owned 100% by LDB. So LDB controls Phaidon Global. (attached is chart prepared
EFTA00688018
of members for the LLP and this has not been updated to reflect Phaidon Global LLC and JMWT Manager LLC becoming members of the LLP and PLB LLC and JMWT LLC ceasing to be members, as we were not aware of the transfer of partnership interests. We have also checked the public registers and note that the p
EFTA00863464
LC (4.478% interest in PLB) 10/3/12 $67,000 transferred from Leon acct 9982 to PLB LLC acct, funding from Leon for acquisition on behalf of JMWT (JMWT LLC bank account not yet open) 10/3/12 $66,001,800 (41,000,000 GBP) transferred from PLB LLC acct on behalf of PLB and JMWT to MacFarlane's client acc
EFTA00863524
LLC (4.478% interest in PLB) 10/3/12 $67,000 transferred from Leon acct 9982 to PLB LLC acct, funding from Leon for acquisition on behalf ofJMWT (JMWT LLC bank account not yet open) 10/3/12 $66,001,800 (41,000,000 GBP) transferred from PLB LLC acct on behalf of PLB and JMWT to MacFarlane's client acc
EFTA00636930
ed is the partnership agreement for JMWT Acquisition LLP dated 3rd October 2012. Schedule 1 shows the capital contributions of the initial members: JMWT LLC PLB LLC £41,215 £41,163,785 The Limited Liability Agreement for Phaidon Global LLC then assigned the capital contributions of JMWT LLC to Phaidon
EFTA00636969
of members for the LLP and this has not been updated to reflect Phaidon Global LLC and JMWT Manager LLC becoming members of the LLP and PLB LLC and JMWT LLC ceasing to be members, as we were not aware of the transfer of partnership interests. We have also checked the public registers and note that the pu
EFTA00599517
nt any decision made by the Manager, and to act on the written or oral instructions of the Manager. Phaidon Press Ltd. Shareholders: PLB LLC and JMWT LLC Directors: Directors manage the company. Directors must act by majority decision, and a majority decision is defined as a decision with not more
EFTA00599525
sts to make their contribution into PLB and for PLB to make the $1 million contribution to Global. The chart shows a $1,000 receivable from Leon to JMWT LLC but should also show a $1,000 receivable from JMWT LLC to Global. I believe we should consider having both receivables paid. EFTA00599525
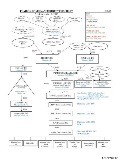
EFTA00605874
B. DRB ***BC. JH. DRB. UST Admin BEB. JMB. ASB. VRB 100% ♦ Leon Black JMWT LLC DE) Manager: LDB 99.9% 0.1% PHAIDON GLOBAL LLC (DE) Manager: JMWT LLC 1 99.9% 100% PHAIDON LLC (DE) Formerly: !WAIT Mgr LLC Manager: JMWT LLC 0.1% loos 75% Regan Media Inc. Regan Ans LLC (DE) Board of Mgrs:
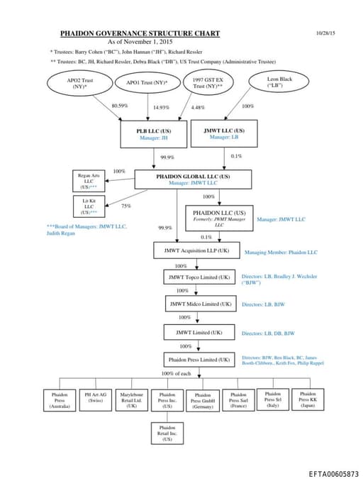
EFTA00605873
n ("JH"). Richard Ressler ** Trustees: BC. JH, Richard Ressler. Debra Black ("DB"), US Trust Company (Administrative Trustee) ***Board of Managers: JMWT LLC. Judith Regan JMWT LLC (US) Manager: LB PHAIDON GLOBAL LLC US) Manager: 1M1VT LLC 99.9% 100% • PHAIDON LLC (US) Fomterly: .110/MT Manager
EFTA00606021
NOTE 1 NOTE 2 NOTE 3 BJAV MARINE LTD (POST 9/10/15) JMWT LIMITED JMWT ACQUISITION LLP JMWT MIDCO LIMITED JMWT TOPCO LIMITED AS HOLDINGS LTD. JMWT LLC LIT KIT LLC PHAIDON GLOBAL LLC PHAIDON LLC (PRE SALE) PLB LLC ARSP LLC PASI LLC BLACK FAMILY GP LLC BLACK FAMILY PARTNERS, LP ELYSIUM MANAGE
EFTA00616288
Date 3 October 2018 THE INITIAL MEMBERS JMWT LLC and PLB, LLC LIMITED LIABILITY PARTNERSHIP AGREEMENT relating to JMWT ACQUISTION LLP MACFARLANES Macfarianes LLP 20 Cu rsItor Street London
EFTA00696731
LLC (4.478% interest in PLB) 10/3/12 $67,000 transferred from Leon acct 9982 to PLB LLC acct, funding from Leon for acquisition on behalf of JMWT (JMWT LLC bank account not yet open) 10/3/12 $66,001,800 (41,000,000 GBP) transferred from PLB LLC acct on behalf of PLB and JMWT to MacFarlane's client acc
EFTA00583738
t? Review of Phaidon ownership structure-will forward structure charts separately and walk you through 2 pieces under construction- ownership above JMWT LLC = Trusts and LDB Corporate structure i.e. Phaidon Press Ltd and Inc subsidiary Narrows Holdings- clarity on role in future art purchase activity P
EFTA01992004
LB LLC was funded with $54mil from the Black Family 1997 Trust, $3mil from the Black Family 1997 GST Exempt Trust, and $10mil from the LDB 2011 LLC. JMWT LLC was funded with $67,000 from Leon. These provided funding for the JMWT Acquisition LLP. Bidco (JMWT Ltd) purchased the shares of Phaidon Press Ltd.
EFTA02679214
of members for the LLP and this =as not been updated to reflect Phaidon Global LLC and JMWT Manager LLC bec=ming members of the LLP and PLB LLC and JMWT LLC ceasing to be members, as we were not aware of the transfer of partner=hip interests. We have also checked the public registers and note that the=pu
EFTA02679241
of members for the LLP and this has not been updated to reflect Phaidon Global LLC and JMWT Manager LLC becoming members of the LLP and PLB LLC and JMWT LLC ceasing to be members, as we were not aware of the transfer of partnership interests. We have also checked the public registers and note that the pu
EFTA02710783
Management JMNIT antotialllen UP 483048166 3649 Busmen FsedemnuiliChteldatt WA 3/31/2015 - U.S Trust- Bank of Amines FYleee Wealth Management JMWT LLC 4830 4473 7684 BuSIMILI Economy tieing WA 30112015 - U. 5 Trust - ark °JAMMU Pitriol9 Wealth ManeraMeed JIAW1 Ltd 4830 4818 9694 Busress Fin

Jeffrey Epstein
PersonAmerican sex offender and financier (1953–2019)
Eileen Alexanderson
PersonManager of Leon Black's family office, handled Epstein's accounting and financial operations
Phaidon
OrganizationNER artifact: Phaidon is Phaidon Press Ltd, a publishing company partly owned by Epstein

Richard Joslin
PersonCFO of Elysium Management LLC, Epstein's financial management company
JMWT Acquisition LLP
OrganizationOrganization referenced in documents
Leon Black
PersonAmerican billionaire businessman (born 1951)
Sonia
PersonIndian actress

Brad Wechsler
PersonAmerican business executive, former IMAX Corporation chairman and CEO, Managing Partner of Elysium LLC (Leon Black's family office)
Macfarlanes LLP
OrganizationOrganization referenced in documents

Hannah
PersonFirst name reference to multiple individuals in Epstein-related documents
Gregor
PersonFirst name reference to multiple individuals in the documents

Wales
LocationCountry in north-west Europe, part of the United Kingdom
Companies House
OrganizationOrganization referenced in documents
JMWT Topco Limited
OrganizationOrganization referenced in documents
JMWT Midco Limited
OrganizationOrganization referenced in documents

Andrew McCabe
PersonLawyer, former official of U.S. Federal Bureau of Investigation
Claire
PersonFirst name reference to multiple individuals in Epstein documents
Phaidon Global LLC
OrganizationLaw firm
Greenbank
OrganizationOrganization referenced in documents
Ashley
PersonFirst name reference to multiple individuals in Epstein documents